NAG FL Interface
s14abf (gamma_​log_​real)

Settings help

FL Name Style:


FL Specification Language:


1 Purpose

s14abf returns the value of the logarithm of the gamma function, lnΓ(x), via the function name.

2 Specification

Fortran Interface
Function s14abf ( x, ifail)
Real (Kind=nag_wp) :: s14abf
Integer, Intent (Inout) :: ifail
Real (Kind=nag_wp), Intent (In) :: x
C Header Interface
#include <nag.h>
double  s14abf_ (const double *x, Integer *ifail)
The routine may be called by the names s14abf or nagf_specfun_gamma_log_real.

3 Description

s14abf calculates an approximate value for lnΓ(x). It is based on rational Chebyshev expansions.
Denote by Rn,mi(x)=Pni(x)/Qmi(x) a ratio of polynomials of degree n in the numerator and m in the denominator. Then:
For each expansion, the specific values of n and m are selected to be minimal such that the maximum relative error in the expansion is of the order 10-d, where d is the maximum number of decimal digits that can be accurately represented for the particular implementation (see x02bef).
Let ε denote machine precision and let xhuge denote the largest positive model number (see x02alf). For x<0.0 the value lnΓ(x) is not defined; s14abf returns zero and exits with ifail=1. It also exits with ifail=1 when x=0.0, and in this case the value xhuge is returned. For x in the interval (0.0,ε], the function lnΓ(x)=-ln(x) to machine accuracy.
Now denote by xbig the largest allowable argument for lnΓ(x) on the machine. For (xbig)1/4<xxbig the Rn,m4(1/x2) term in Equation (1) is negligible. For x>xbig there is a danger of setting overflow, and so s14abf exits with ifail=2 and returns xhuge. The value of xbig is given in the Users' Note for your implementation.

4 References

NIST Digital Library of Mathematical Functions
Cody W J and Hillstrom K E (1967) Chebyshev approximations for the natural logarithm of the gamma function Math.Comp. 21 198–203

5 Arguments

1: x Real (Kind=nag_wp) Input
On entry: the argument x of the function.
Constraint: x>0.0.
2: ifail Integer Input/Output
On entry: ifail must be set to 0, −1 or 1 to set behaviour on detection of an error; these values have no effect when no error is detected.
A value of 0 causes the printing of an error message and program execution will be halted; otherwise program execution continues. A value of −1 means that an error message is printed while a value of 1 means that it is not.
If halting is not appropriate, the value −1 or 1 is recommended. If message printing is undesirable, then the value 1 is recommended. Otherwise, the value 0 is recommended. When the value -1 or 1 is used it is essential to test the value of ifail on exit.
On exit: ifail=0 unless the routine detects an error or a warning has been flagged (see Section 6).

6 Error Indicators and Warnings

If on entry ifail=0 or −1, explanatory error messages are output on the current error message unit (as defined by x04aaf).
Errors or warnings detected by the routine:
ifail=1
On entry, x=value.
Constraint: x>0.0.
ifail=2
On entry, x=value and the constant xbig=value.
Constraint: xxbig.
ifail=-99
An unexpected error has been triggered by this routine. Please contact NAG.
See Section 7 in the Introduction to the NAG Library FL Interface for further information.
ifail=-399
Your licence key may have expired or may not have been installed correctly.
See Section 8 in the Introduction to the NAG Library FL Interface for further information.
ifail=-999
Dynamic memory allocation failed.
See Section 9 in the Introduction to the NAG Library FL Interface for further information.

7 Accuracy

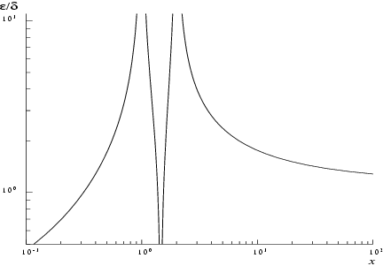
Let δ and ε be the relative errors in the argument and result respectively, and E be the absolute error in the result.
If δ is somewhat larger than machine precision, then
E |x×Ψ(x)| δ   and   ε | x×Ψ(x) lnΓ (x) | δ  
where Ψ(x) is the digamma function Γ(x) Γ(x) . Figure 1 and Figure 2 show the behaviour of these error amplification factors.
Figure 1
Figure 1
Figure 2
Figure 2
These show that relative error can be controlled, since except near x=1 or 2 relative error is attenuated by the function or at least is not greatly amplified.
For large x, ε(1+ 1lnx ) δ and for small x, ε 1lnx δ.
The function lnΓ(x) has zeros at x=1 and 2 and hence relative accuracy is not maintainable near those points. However, absolute accuracy can still be provided near those zeros as is shown above.
If however, δ is of the order of machine precision, then rounding errors in the routine's internal arithmetic may result in errors which are slightly larger than those predicted by the equalities. It should be noted that even in areas where strong attenuation of errors is predicted the relative precision is bounded by the effective machine precision.

8 Parallelism and Performance

Background information to multithreading can be found in the Multithreading documentation.
s14abf is not threaded in any implementation.

9 Further Comments

None.

10 Example

This example reads values of the argument x from a file, evaluates the function at each value of x and prints the results.

10.1 Program Text

Program Text (s14abfe.f90)

10.2 Program Data

Program Data (s14abfe.d)

10.3 Program Results

Program Results (s14abfe.r)
GnuplotProduced by GNUPLOT 5.4 patchlevel 6 0 2 4 6 8 0 1 2 3 4 5 6 7 8 lnΓ(x) x "s14abfe.r" Example Program Returned Values for the Logarithm of the Gamma Function, lnΓ(x)