NAG FL Interface
s18aff (bessel_​i1_​real)

Settings help

FL Name Style:


FL Specification Language:


1 Purpose

s18aff returns a value for the modified Bessel function I1(x), via the function name.

2 Specification

Fortran Interface
Function s18aff ( x, ifail)
Real (Kind=nag_wp) :: s18aff
Integer, Intent (Inout) :: ifail
Real (Kind=nag_wp), Intent (In) :: x
C Header Interface
#include <nag.h>
double  s18aff_ (const double *x, Integer *ifail)
The routine may be called by the names s18aff or nagf_specfun_bessel_i1_real.

3 Description

s18aff evaluates an approximation to the modified Bessel function of the first kind I1(x).
Note:  I1(-x)=-I1(x), so the approximation need only consider x0.
The routine is based on three Chebyshev expansions:
For 0<x4,
I1(x)=xr=0arTr(t),   where ​t=2 (x4) 2-1;  
For 4<x12,
I1(x)=exr=0brTr(t),   where ​t=x-84;  
For x>12,
I1(x)=exx r=0crTr(t),   where ​t =2 (12x) -1.  
For small x, I1(x)x. This approximation is used when x is sufficiently small for the result to be correct to machine precision.
For large x, the routine must fail because I1(x) cannot be represented without overflow.

4 References

NIST Digital Library of Mathematical Functions

5 Arguments

1: x Real (Kind=nag_wp) Input
On entry: the argument x of the function.
2: ifail Integer Input/Output
On entry: ifail must be set to 0, −1 or 1 to set behaviour on detection of an error; these values have no effect when no error is detected.
A value of 0 causes the printing of an error message and program execution will be halted; otherwise program execution continues. A value of −1 means that an error message is printed while a value of 1 means that it is not.
If halting is not appropriate, the value −1 or 1 is recommended. If message printing is undesirable, then the value 1 is recommended. Otherwise, the value 0 is recommended. When the value -1 or 1 is used it is essential to test the value of ifail on exit.
On exit: ifail=0 unless the routine detects an error or a warning has been flagged (see Section 6).

6 Error Indicators and Warnings

If on entry ifail=0 or −1, explanatory error messages are output on the current error message unit (as defined by x04aaf).
Errors or warnings detected by the routine:
ifail=1
On entry, x=value.
Constraint: |x|value.
|x| is too large and the function returns the approximate value of I 1 (x) at the nearest valid argument.
ifail=-99
An unexpected error has been triggered by this routine. Please contact NAG.
See Section 7 in the Introduction to the NAG Library FL Interface for further information.
ifail=-399
Your licence key may have expired or may not have been installed correctly.
See Section 8 in the Introduction to the NAG Library FL Interface for further information.
ifail=-999
Dynamic memory allocation failed.
See Section 9 in the Introduction to the NAG Library FL Interface for further information.

7 Accuracy

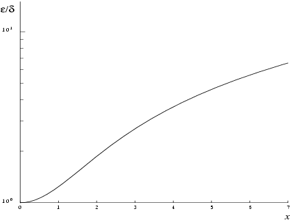
Let δ and ε be the relative errors in the argument and result respectively.
If δ is somewhat larger than the machine precision (i.e., if δ is due to data errors etc.), then ε and δ are approximately related by:
ε | xI0(x)- I1(x) I1 (x) |δ.  
Figure 1 shows the behaviour of the error amplification factor
| xI0(x) - I1(x) I1(x) |.  
Figure 1
Figure 1
However, if δ is of the same order as machine precision, then rounding errors could make ε slightly larger than the above relation predicts.
For small x, εδ and there is no amplification of errors.
For large x, εxδ and we have strong amplification of errors. However, the routine must fail for quite moderate values of x because I1(x) would overflow; hence in practice the loss of accuracy for large x is not excessive. Note that for large x, the errors will be dominated by those of the standard function exp.

8 Parallelism and Performance

Background information to multithreading can be found in the Multithreading documentation.
s18aff is not threaded in any implementation.

9 Further Comments

None.

10 Example

This example reads values of the argument x from a file, evaluates the function at each value of x and prints the results.

10.1 Program Text

Program Text (s18affe.f90)

10.2 Program Data

Program Data (s18affe.d)

10.3 Program Results

Program Results (s18affe.r)
GnuplotProduced by GNUPLOT 5.4 patchlevel 6 0 2 4 6 8 10 0 0.5 1 1.5 2 2.5 3 3.5 4 I1(x) x "s18affe.r" Example Program Returned Values for the Bessel Function I1(x)