NAG FL Interface
s15aff (dawson)

Settings help

FL Name Style:


FL Specification Language:


1 Purpose

s15aff returns a value for Dawson's Integral, F(x), via the function name.

2 Specification

Fortran Interface
Function s15aff ( x, ifail)
Real (Kind=nag_wp) :: s15aff
Integer, Intent (Inout) :: ifail
Real (Kind=nag_wp), Intent (In) :: x
C Header Interface
#include <nag.h>
double  s15aff_ (const double *x, Integer *ifail)
The routine may be called by the names s15aff or nagf_specfun_dawson.

3 Description

s15aff evaluates an approximation for Dawson's Integral
F(x) = e-x2 0x et2 dt .  
The routine is based on two Chebyshev expansions:
For 0<|x|4,
F(x) = x r=0 ar Tr (t) ,   where   t=2 (x4) 2 -1 .  
For |x|>4,
F(x) = 1x r=0 br Tr (t) ,   where   t=2 (4x) 2 -1 .  
For |x| near zero, F(x)x, and for |x| large, F(x)12x. These approximations are used for those values of x for which the result is correct to machine precision.

4 References

NIST Digital Library of Mathematical Functions

5 Arguments

1: x Real (Kind=nag_wp) Input
On entry: the argument x of the function.
2: ifail Integer Input/Output
On entry: ifail must be set to 0, −1 or 1 to set behaviour on detection of an error; these values have no effect when no error is detected.
A value of 0 causes the printing of an error message and program execution will be halted; otherwise program execution continues. A value of −1 means that an error message is printed while a value of 1 means that it is not.
If halting is not appropriate, the value −1 or 1 is recommended. If message printing is undesirable, then the value 1 is recommended. Otherwise, the value 0 is recommended. When the value -1 or 1 is used it is essential to test the value of ifail on exit.
On exit: ifail=0 unless the routine detects an error or a warning has been flagged (see Section 6).

6 Error Indicators and Warnings

None.

7 Accuracy

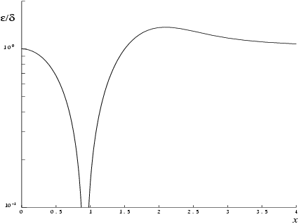
Let δ and ε be the relative errors in the argument and result respectively.
If δ is considerably greater than the machine precision (i.e., if δ is due to data errors etc.), then ε and δ are approximately related by:
ε | x (1-2xF(x)) F(x) | δ.  
The following graph shows the behaviour of the error amplification factor | x (1-2xF(x)) F(x) | :
Figure 1
Figure 1
However, if δ is of the same order as machine precision, then rounding errors could make ε somewhat larger than the above relation indicates. In fact ε will be largely independent of x or δ, but will be of the order of a few times the machine precision.

8 Parallelism and Performance

Background information to multithreading can be found in the Multithreading documentation.
s15aff is not threaded in any implementation.

9 Further Comments

None.

10 Example

This example reads values of the argument x from a file, evaluates the function at each value of x and prints the results.

10.1 Program Text

Program Text (s15affe.f90)

10.2 Program Data

Program Data (s15affe.d)

10.3 Program Results

Program Results (s15affe.r)